简体
繁体
一网
搜
网站首页
首 页
新闻中心
县长之窗
政府信息公开
政务服务
互动交流
解读回应
数据发布
走进休宁
政务新媒体
当前位置:
首页
> 政府信息公开 > 休宁县政府办
>
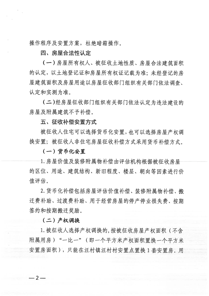
社会公益事业建设及重点民生领域
>
拆迁安置(国有土地上房屋征收与补偿)
>
征收决定及补偿方案
索
引
号:
003151867/202401-00039
信息分类:
征收决定及补偿方案
主题分类:
城乡建设、环境保护
发文日期:
2024-01-24
发布机构:
休宁县政府办
发布日期:
2024-01-24
生效日期:
有效
废止日期:
发布文号:
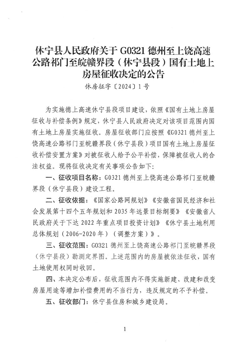
休房征字〔2024〕1号
关
键
词:
内容概述:
有
效
性:
有效
休宁县人民政府关于G0321 德州至上饶高速公路祁门至皖赣界段(休宁县段)国有土地上房屋征收决定的公告
作者:休宁县住建局
发布时间:2024-01-24 11:30
信息来源:休宁县住房和城乡建设局
阅读次数:
次
字号:
大
中
小
文本下载
我要纠错
打印
收藏
扫一扫在手机打开当前页