简体
繁体
一网
搜
网站首页
首 页
新闻中心
县长之窗
政府信息公开
政务服务
互动交流
解读回应
数据发布
走进休宁
政务新媒体
当前位置:
首页
> 政府信息公开 > 休宁县市场监督管理局
>
市场监管规则和标准
>
市场监管规则
>
计量
>
规范性文件
索
引
号:
092472522/202211-00030
信息分类:
规范性文件
主题分类:
市场监管、安全生产监管,公民,其他,其他,婴幼儿
发文日期:
2022-11-15
发布机构:
休宁县市场监督管理局
发布日期:
2022-11-15
生效日期:
有效
废止日期:
发布文号:
关
键
词:
规范性文件
内容概述:
有
效
性:
有效
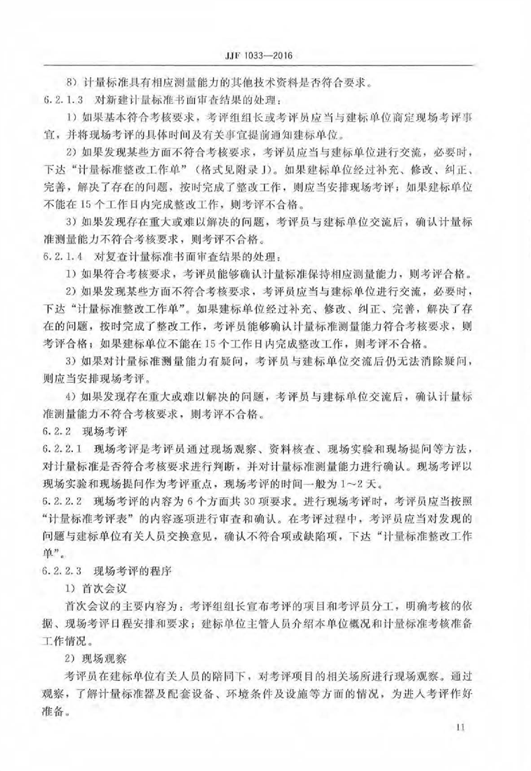
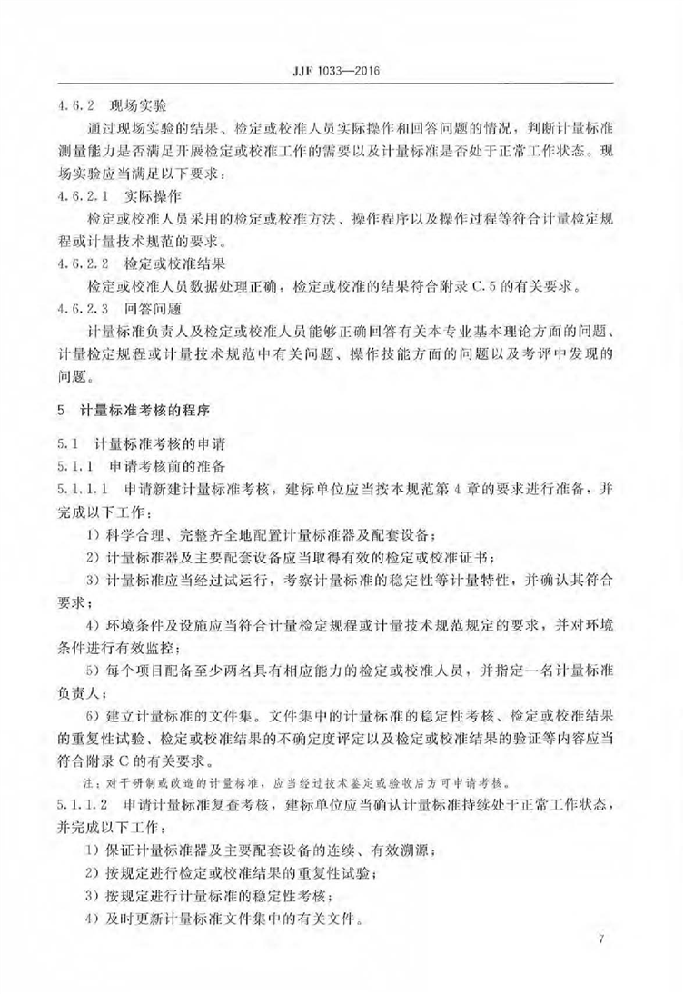
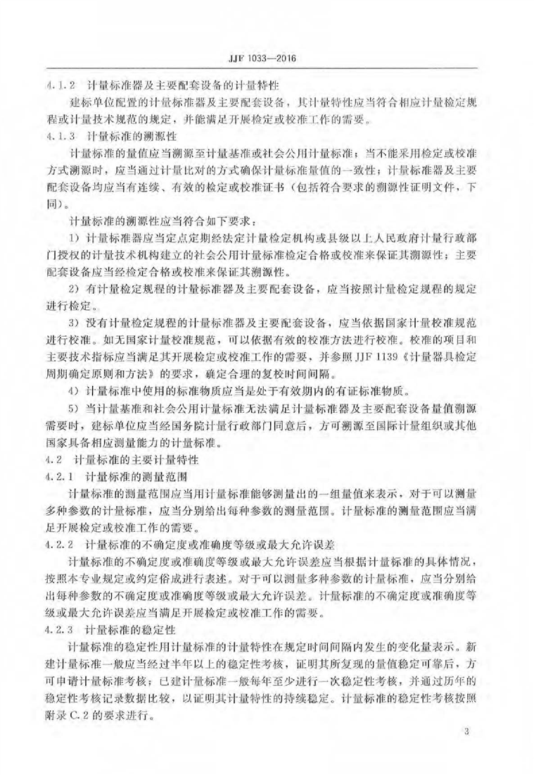
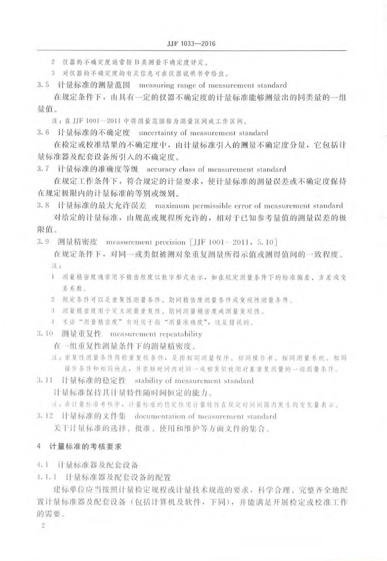
计量标准考核规范
作者:休宁县市场监管局
发布时间:2022-11-15 12:00
信息来源:休宁县市场监督管理局
阅读次数:
次
字号:
大
中
小
文本下载
我要纠错
打印
收藏
扫一扫在手机打开当前页