简体
繁体
一网
搜
网站首页
首 页
新闻中心
县长之窗
政府信息公开
政务服务
互动交流
解读回应
数据发布
走进休宁
政务新媒体
当前位置:
首页
> 政府信息公开 > 休宁县检察院
>
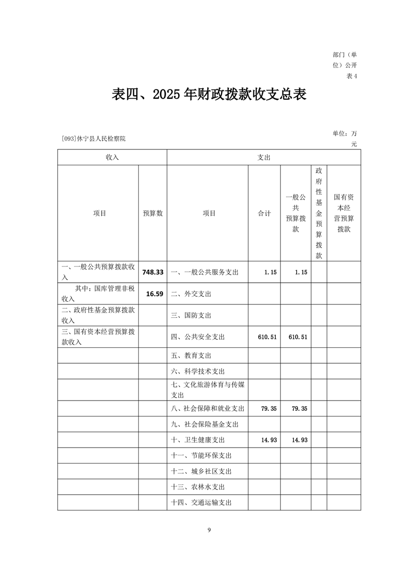
部门预决算
>
部门预算情况
索
引
号:
715/202502-00001
信息分类:
部门预算情况
主题分类:
公安、安全、司法
发文日期:
2025-02-12
发布机构:
休宁县检察院
发布日期:
2025-02-12
生效日期:
有效
废止日期:
发布文号:
无文号
关
键
词:
内容概述:
有
效
性:
有效
休宁县人民检察院2025年部门预算
作者:休宁县检察院
发布时间:2025-02-12 10:04
信息来源:休宁县检察院
阅读次数:
次
字号:
大
中
小
文本下载
我要纠错
打印
收藏
黄山市休宁县人民检察院2025年部门预算.pdf
扫一扫在手机打开当前页